The current position :>> English >> Application Research >> Failure Analysis and Prevention >> General Process of Failure Analysis

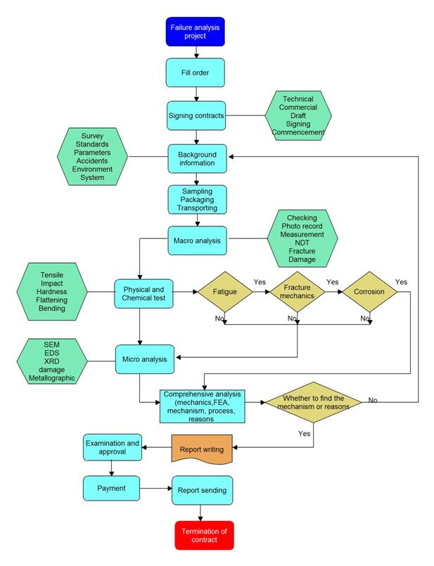
General Process of Failure Analysis

Copyright@2014-2017 Xi'an Maurer Petroleum Engineering Laboratory Co., Ltd .All rights reserved.
Address:13F,BlockB,HuiXin IBC,No.1,Zhangba 1st Road,Xi'an City,Shaanxi Province ,China.
Tel:029-88270173/ 88252276/81876805/81876807       Fax:      E-mail:maurer@maurerlab.com
Technical support:Dayi Science and technology      陕ICP备07501190号-1      Access number:503818